打造精细化管理“硚口样本”,硚口区以机制创新推进同济医院周边环境综合治理
城市治理的难题,往往集中在资源集聚度最高、利益主体最复杂、人流车流最密集的“窗口地带”。同济医院周边正是这样一个典型的“矛盾场”——同济医院片区位于硚口区解放大道和宝丰路交汇处,南临解放大道沿线1800米路段(东起航空路,西至宝丰一路)。
此处是闻名全国的“医圈”,医疗科研资源丰富。以同济医院、华科大同济医学院、武汉血液中心、武汉肺科医院为核心,正牵头打造“环同济健康城”,致力建成“中部领先、全国一流”的健康服务业集聚区。此处亦是“商圈”,企业总部高度集聚。解放大道沿线矗立着6栋“亿元楼宇”,每年全口径税收高达30亿元,是硚口区经济最活跃的区域之一。此处还是“校圈”,覆盖全年龄段教育资源。幸福幼儿园、崇仁路小学、同济附小、十一初、十一高,以及奥运冠军的摇篮——崇仁体育后备人才基地等12所知名院校扎堆。

三圈叠加、业态交织,同济医院周边逐渐形成了多个城市管理“顽疾”,严重影响居民生活、就医体验及师生出行安全,群众投诉量居高不下,引起市区的高度重视。面对这一局面,硚口区不回避、不绕道,全面对标全市精细化管理“平、明、绿、美、净、齐、畅、宁”八大攻坚行动,坚持以系统思维破题、以精细治理作答,做难事、新事、有意义的事,推动城区环境更美丽、城市运行更有韧性、城市管理更高效。
做难事,全市首家“精细治理门诊”会诊“城市病”。
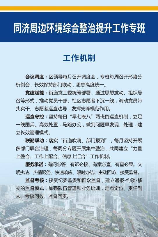
针对交通出行“堵”,坚持数智赋能、精准疏导,推动“路堵心堵”向“路畅心舒”转变。同济医院周边日均人流量超20万人次、车流量超1万辆次、非机动车停放量达3500辆,早晚高峰期潮汐现象突出,局部路段几近瘫痪。非机动车与“黑救护车”的“三车”问题相互交织,加剧交通混乱,带来安全隐患。面对交通拥堵痛点,推行“就医停车智慧服务”,通过停车半价优惠,引导就医车辆停至有余位的停车场,缓解医院门诊前机动车扎堆拥堵;优化道路基础设施,重新规划同济医院门前空地,增设即停即走停靠点;在航空路立交桥下,充分利用桥下空间,取消废旧停车位,扩增两个调头车道,扩大调头区域,打通生命救援“绿色通道”,打通生命救援“绿色通道”。

面对占道经营“多”,坚持服务为本、规范为要,推动“无序游击”向“有序共赢”转变。同济医院周边人流量大,不少流动摊贩嗅到“商机”,出店经营普遍,且反复性强,一场场“游击战”无法从根本上解决问题。为此,工作专班摸排形成“重点摊贩底本资料”,针对摊贩具体情况,逐个研究,采取“一户一策”的方式,城管、公安、街道三部门利用晚间时段联合开展上门走访和宣讲,向摊贩发放《致同济医院周边经营摊贩告知信》,先行普及相关管理条例及处罚办法,提高流动摊贩的法律意识。在普法的基础上,对拒不改正的摊贩依法下达书面警告,对屡教不改者依法予以罚款或暂扣经营工具等处罚。累计上门走访流动摊贩50余户,确保依法执法工作稳妥推进,整治过程中无一人上访,多年盘踞在同济医院周边的流动摊贩销声匿迹。另一方面,创新实施“引摊入市”,帮助流动摊贩“组团安家”,或合理引导不具备室内经营条件、习惯性出店经营的商户转行。与此同时,引进连锁品牌、规范企业入驻同济医院周边门面,既改善了市容环境,又守护了群众的“生计账”与城市的“烟火气”,实现城市管理、民生保障、就医环境三方共赢。

针对市容环境“乱”,坚持刚柔并济、共治共享,推动“被动整改”向“主动履责”转变。乱扔垃圾、沿街乞讨、医托“黄牛”“牛皮癣”小广告等不文明行为频现,影响城市形象,干扰正常就医秩序。硚口区坚持环境整治“不松劲”,窗口地带“提颜值”,持续推进“门前三包”责任制,积极开展入户宣传,充分激发商户的社会责任意识。探索依托党建引领建立商户自治联盟,组织联席议事会,共商治理方略,共解治理难题,每月评选优秀商户并颁发流动红旗,不断提升商户参与城市治理、自觉履责的使命感和荣誉感,营造共治共享的浓厚氛围,为源头治理出店经营顽疾奠定坚实基础。今年将持续深化“门前三包”2.0版本——“全域门责”理念,实现商户由“被动整改”向“主动履责”转变,构建市容环境共治新格局。创新引导“治癣者”化身“清癣人”参与沿街劳动,以亲身体验取代简单处罚,还同济医院周边立面一片清爽。
聚焦单车停放“难”,坚持科学施策、长效管控,推动“群众不解”向“群众满意”转变。医院周边暂无地铁覆盖,患者及群众高度依赖共享单车解决“最后一公里”,单车日均周转量达3000辆,高峰期停放量激增,超量投放、随意停放严重,进一步挤占本就紧张的道路空间。坚持科学施策,长效管控。分三步走,根治共享单车乱象。第一步,建立调度机制,实时动态管控。建立共享单车工作群,实行24小时实时调度,统筹协调各单车企业运维力量,确保问题发现即处置、淤积即清运;第二步,科学设置禁停区,畅通生命通道。推行“禁止中间,规范两边”工作法,将同济医院急诊部、门诊部门前路段设为共享单车禁停区,留出生命通道,确保救护车辆顺畅通行;第三步,加强引导帮扶,提升群众满意度。在同济医院东西两侧禁停区域各安排3名单车引导人员和3名执法管理人员,中间区域安排14名人员机动巡查,引导群众将车辆规范停放至指定区域,帮助急行群众将车辆推行至规定区域。

做新事,绘就精管善治新图景
“医圈”“商圈”“校圈”集中的同济医院周边,既是展示城市形象的“面子”,也是承载着群众日常就医、出行、生活的“里子”。
省、市高度关注,区委、区政府领导多次亲临调研部署,将同济健康城周边综合整治列为重点民生工程。硚口区推行“领导挂帅、街道吹哨、部门报到”,在全市率先构建“三个一”综合管理工作新模式一套工作整治专班、一座综合管理工作站、一个协同联动平台,形成纵向贯通、横向协同的一体化综合治理新格局。
纵向贯通,高位统筹,“三个一”治理新模式让“小马也拉得动大车”。领导重视、组织保障。在区领导的统筹下,成立了由宝丰街道、城管执法局主要负责人为双组长,民政、卫健、市监、公安、交管、环卫、同济等7个部门单位为成员的整治工作专班,构建了2+7工作格局,形成了齐抓共管的工作局面;制定方案、明确责任。制发了《同济医院周边环境综合整治提升工作方案》,细化了单车管理、环境卫生、机动车停放秩序、食品安全等10个方面的工作标准和责任人,以问题清单和责任清单倒逼各项工作任务逐项落实;创新机制、强化调度。工作整治专班实行“日清零、周整治、月调度”马路办公机制,先后8次召集相关单位召开工作会议。挂点区领导、分管区领导、各责任部门负责人深入整治一线,现场发现、协调解决问题、督导工作落实,实现了“小问题不过夜、大问题不隔天”的工作标准。

横向协同,多方联动,“三个一”治理新模式让“独木也撑得起林荫”。
设立一个工作站。立足一线屯兵、高效处置,由空军驻武汉后勤办事处免费提供场地,在同济医院旁设置环境整治工作站,组建街道、城管、市场监管等61人的综合整治队伍,将其打造为全市首个“精细治理门诊”,覆盖同济医院周边开展巡查整治,形成“力量上整合、工作上配合、信息上汇合”的整治合力。用好一个联动平台。依托工作站,通过搭建“城管进社区”平台,推动民政、公安、交管等力量下沉,共同做好同济医院周边环境卫生、市容秩序、车辆停放等重点领域整治,累计开展32次集中行动,持续坚守240余天。
党建领航,精细绣花,“三个一”治理新模式让“千条线也拧成一股绳”。依托综合管理工作站平台,引入区域化党建平台,既让7个职能部门的专业资源在基层治理中找到“用武之地”,又以党建赋能激发商户的内生动力,形成共治共享的浓厚氛围。例如,面对同济医院向阳楼工地紧邻居民楼噪声扰民的问题,依托“党员降噪工作室”党建引领,设立“向阳议事厅”,邀请社区代表、居民与施工方面对面开展“噪声面诊”主动化解、多措并举,有效实现噪声管控,还静于民。
增设隔离栏,人车分流,让患者就医更通畅 引进具备室内经营条件的商家,既消除了出店占道隐患,又满足患者及家属的饮食需求。
做有意义的事,以精细治理“小切口”书写民生福祉“大文章”
如今,同济医院周边已从曾经的交通“堵点”变为民心“通点”,从昔日的环境“痛点”化作城市“亮点”……曾经的“矛盾场”正在蝶变为共建共治共享的“示范区”。

回顾这段环境综合整治历程,我们深刻体会到,做有意义的事,就是始终把群众满意作为第一标准,把解决实际问题作为根本落脚点。
通过整治出店占道经营及流动摊贩、清理“牛皮癣”小广告、科学布局非机动车停放点位、优化交通标识标线等举措,在“治城”中“育人”,让群众从“旁观者”变为“参与者”、从“抱怨者”变为“点赞者”的真实转变,是城市管理者朝夕之功的静流深流,更是“人民城市”理念在基层治理末梢的生动实践。
站在“十五五”开局的新起点,我们清醒认识到,做有意义的事。
还要贯彻落实中央、省市城市工作会议精神,以“绣花功夫”做好城市精细化管理,努力探索超大城市核心区域治理的“更优解”。

下一步,硚口区将继续深化“全域门责”和数智治理,将城市精细化管理的触角延伸至每一个角落,守护好秀美硚口的“烟火气”和“高颜值”,让“同济样板”在更多的“窗口地带”落地生根、开花结果。







鄂公网安备 42010202000101号